En esta guía, se describe cómo actualizar tu juego después de que se aprobó para subirlo al segmento de producción. Enumera los elementos que se deben verificar antes de actualizar el juego y de publicar las tareas para que se ejecuten en versiones nuevas.
Mantén la versión de Google Play Juegos para PC disponible
Google Play Juegos para PC requiere que mantengas la disponibilidad de las versiones de Google Play Juegos para PC junto con las versiones para dispositivos móviles. Este requisito incluye las siguientes situaciones:
Verifica la versión de Google Play Juegos para PC después de actualizar la versión para dispositivos móviles o los parámetros de configuración relacionados del servidor.
Un error frecuente en esta situación es que los desarrolladores se olviden de verificar la versión de Google Play Juegos para PC después de actualizar la versión para dispositivos móviles o las configuraciones del servidor, lo que produce que el servidor rechace las solicitudes de la versión desactualizada de Google Play Juegos para PC.
Usa el vínculo a Google Play para descargar una actualización nueva.
El vínculo en Google Play Juegos para PC es el mismo que en los dispositivos móviles. Un error frecuente en esta situación es que los desarrolladores usen otro vínculo para dispositivos móviles cuando detectan que el juego se está ejecutando en un emulador. Puedes detectar Google Play Juegos para PC y, luego, usar el vínculo correcto.
Lista de tareas previas al envío
En esta sección, se describe una lista de tareas que debes verificar antes de enviar cada actualización.
Lista de tareas para dispositivos móviles
Lista de tareas de Google Play Juegos para PC
- Las nuevas funciones se envían de forma simultánea con la versión para dispositivos móviles.
- Verifica la lista de tareas de requisitos para Google Play Juegos para PC.
Flujos de publicación
Te recomendamos que siempre coloques una compilación candidata para el lanzamiento en el segmento de pruebas para las actualizaciones del juego en cuanto esté disponible. Comunícate con google-play-games-support@google.com con el nombre del paquete y el código de la versión para solicitar una revisión.
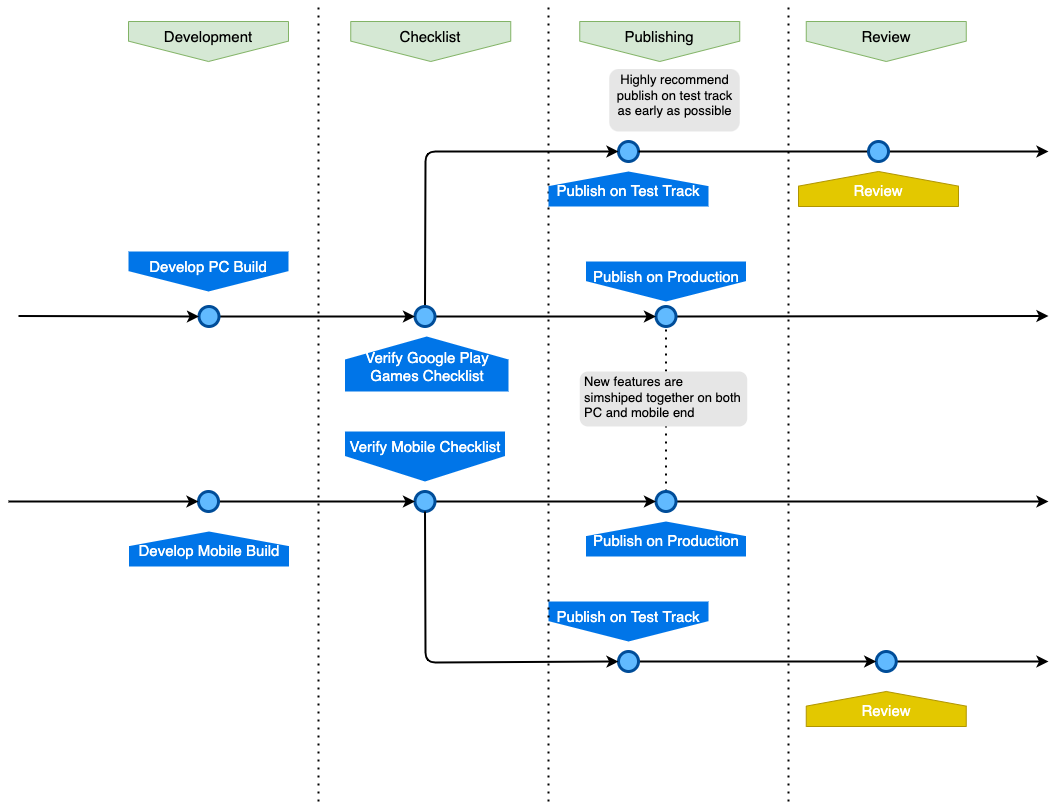
Figura 1: Flujo de publicación recomendado para solicitudes de revisión en el segmento de pruebas.
En la Figura 1, se observan 4 fases:
Fase de desarrollo: Incluye la codificación, la depuración y las pruebas.
Fase de lista de tareas: Implica verificar las listas de tareas de Google Play Juegos para PC y para dispositivos móviles.
Fase de publicación: Sube versiones al segmento de pruebas antes del segmento de producción y, luego, solicita una revisión del primero.
Fase de revisión: Se realiza en paralelo con la publicación en producción.
La otra opción es solicitar una revisión del segmento de producción directamente si estás en una situación de emergencia, por ejemplo, si el juego registra una falla que se debe corregir lo antes posible.
Figura 2: Flujo de publicación recomendado para solicitar revisiones directamente en el segmento de producción.
En la Figura 2, también se observan 4 fases. Las fases de desarrollo y de lista de tareas son las mismas que en la Figura 1. En la fase de publicación, puedes subir el segmento de producción directamente y la revisión solicitada se realiza después de la publicación.
Para ambos flujos de publicación, nos comunicaremos contigo si encontramos infracciones a los requisitos de Google Play Juegos para PC.