بازی خود را به روز کنید

این راهنما نحوه به روز رسانی بازی خود را پس از تایید آن برای آپلود در مسیر تولید توضیح می دهد. مواردی را فهرست می‌کند که باید قبل از به‌روزرسانی بازی‌تان تأیید کنید و وظایف انتشار را برای انجام در نسخه‌های جدید انجام دهید.

بازی‌های Google Play را در نسخه رایانه شخصی در دسترس نگه دارید

بازی‌های Google Play در رایانه شخصی از شما می‌خواهد که در دسترس بودن بازی‌های Google Play در نسخه‌های رایانه شخصی همراه با نسخه‌های تلفن همراه را حفظ کنید. این نیاز شامل حالات زیر است:

  • پس از به‌روزرسانی نسخه تلفن همراه یا پیکربندی‌های مرتبط در سمت سرور، بازی‌های Google Play را در نسخه رایانه شخصی تأیید کنید.

    یک اشتباه رایج در این سناریو این است که توسعه‌دهندگان پس از به‌روزرسانی نسخه موبایل و/یا تنظیمات سرور، فراموش می‌کنند بازی‌های Google Play خود را در نسخه رایانه شخصی تأیید کنند، که باعث می‌شود سرور درخواست‌های بازی‌های قدیمی Google Play را در رایانه شخصی رد کند.

  • برای دانلود به‌روزرسانی جدید از پیوند Google Play استفاده کنید.

    پیوند در بازی‌های Google Play در رایانه شخصی مانند تلفن همراه است. یک اشتباه رایج در این سناریو این است که توسعه‌دهندگان وقتی متوجه می‌شوند بازی در یک شبیه‌ساز اجرا می‌شود، از پیوند دیگری برای موبایل استفاده می‌کنند. می‌توانید بازی‌های Google Play را در رایانه شخصی شناسایی کنید و سپس از پیوند صحیح استفاده کنید.

چک لیست را از قبل ارسال کنید

این بخش چک لیستی را شرح می دهد که باید قبل از ارسال هر به روز رسانی آن را تأیید کنید.

چک لیست موبایل

چک لیست بازی های Google Play در رایانه شخصی

جریان های انتشاراتی

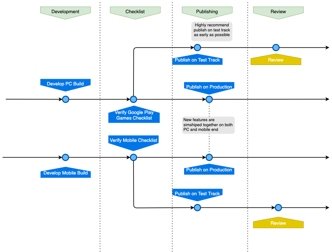
ما به شدت توصیه می‌کنیم که همیشه یک بیلد کاندید انتشار را در مسیر آزمایشی برای به‌روزرسانی‌های بازی به محض در دسترس قرار دهید. برای درخواست بازبینی، با نام بسته و کد نسخه خود با google-play-games-support@google.com تماس بگیرید.

upload_to_test_track_earlier شکل 1. جریان انتشار توصیه شده برای درخواست های بررسی در مسیر آزمایشی.

در شکل 1، 4 مرحله وجود دارد:

  1. مرحله توسعه این شامل کدنویسی، اشکال زدایی و آزمایش می شود.

  2. مرحله چک لیست این شامل تأیید بازی های تلفن همراه و Google Play در چک لیست های رایانه شخصی است.

  3. مرحله انتشار. نسخه‌ها را قبل از مسیر تولید در مسیر آزمایشی آپلود می‌کند و سپس برای مسیر آزمایشی درخواست بررسی می‌کند.

  4. مرحله بررسی این کار به موازات انتشار تولید انجام می شود.

گزینه دیگر این است که اگر در شرایط اضطراری هستید، مثلاً بازی شما دچار خرابی شده است که باید در اسرع وقت برطرف شود، مستقیماً درخواست بررسی برای مسیر تولید کنید.

upload_to_production_track_directly شکل 2. جریان انتشار توصیه شده برای درخواست بررسی مستقیم در مسیر تولید.

در شکل 2 نیز 4 فاز وجود دارد. مراحل توسعه و چک لیست مانند شکل 1 است. در مرحله انتشار، می توانید مستقیماً در مسیر تولید بارگذاری کنید و بررسی درخواستی پس از انتشار انجام می شود.

برای هر دو جریان انتشار، در صورت مشاهده نقض الزامات بازی های Google Play در رایانه شخصی، با شما تماس خواهیم گرفت.