Mettre à jour votre jeu

Ce guide explique comment mettre à jour votre jeu une fois que son importation dans le canal de production a été approuvée. Il indique les éléments à vérifier avant de le mettre à jour et les tâches de publication à exécuter sur les nouvelles versions.

Assurer la disponibilité continue de la version Google Play Jeux sur PC

Avec Google Play Jeux sur PC, vous devez assurer la disponibilité continue de Google Play Jeux sur PC et des versions mobiles. Cette exigence inclut les scénarios suivants :

  • Validez la version de Google Play Jeux sur PC après avoir mis à jour la version mobile ou les configurations associées côté serveur.

    Il est fréquent que les développeurs oublient de valider leur version Google Play Jeux sur PC après avoir mis à jour la version mobile et/ou la configuration du serveur. Le serveur refuse alors les requêtes en raison d'une version Google Play Jeux sur PC obsolète.

  • Utilisez le lien vers Google Play pour télécharger une nouvelle mise à jour.

    Le lien sur Google Play Jeux sur PC est le même que sur mobile. Les développeurs font couramment l'erreur d'utiliser un autre lien pour les mobiles lorsqu'ils détectent que le jeu s'exécute dans un émulateur. Vous pouvez détecter Google Play Jeux sur PC, puis utiliser le bon lien.

Checklist avant l'envoi d'une mise à jour

Cette section décrit une checklist que vous devez vérifier avant d'envoyer chaque mise à jour.

Checklist pour mobile

Checklist pour Google Play Jeux sur PC

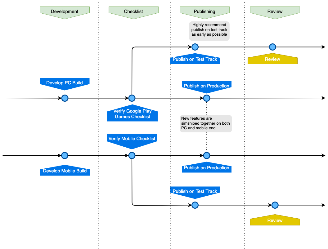
Flux de publication

Nous vous recommandons vivement de toujours déployer une version candidate sur le canal de test pour les mises à jour de jeux dès qu'elles sont disponibles. Pour demander un examen, contactez google-play-games-support@google.com en indiquant le nom de votre package et le code de la version.

importation préalable dans le canal de test Figure 1 : Flux de publication recommandé pour les demandes d'examen dans le canal de test

La figure 1 comprend quatre phases :

  1. Phase de développement : inclut le codage, le débogage et les tests.

  2. Phase de checklist : inclut la vérification des checklists pour mobile et Google Play Jeux sur PC.

  3. Phase de publication : importe les versions dans le canal de test avant le canal de production, puis demande un examen du canal de test.

  4. Phase d'examen : effectuée en parallèle à la publication en production.

Vous pouvez également demander un examen directement pour le canal de production si vous êtes en situation d'urgence (par exemple, si votre jeu subit un plantage qui doit être corrigé dès que possible).

importation directe dans le canal de production Figure 2 : Flux de publication recommandé pour effectuer des demandes d'examen directement dans le canal de production

La figure 2 comprend également quatre phases. Les phases de développement et de checklist sont identiques à celles de la figure 1. Au cours de la phase de publication, vous pouvez importer directement le canal de production. L'examen demandé sera effectué après la publication.

Quel que soit le flux de publication choisi, nous vous contacterons si nous détectons des cas de non-respect des exigences Google Play Jeux sur PC.