עדכון המשחק

במדריך הזה מוסבר איך לעדכן את המשחק אחרי שהוא אושר ל- שהועלו למסלול לסביבת הייצור. מפורטים בו פריטים שצריך לאמת לפני שמעדכנים את משימות של משחק ופרסום כדי לבצע גרסאות חדשות.

כדאי להשאיר את הגרסה של Google Play Games במחשב זמינה

כדי להשתמש ב-Google Play Games במחשב, עליכם לשמור על הזמינות של הגרסאות של Google Play Games במחשב לצד הגרסאות לנייד. הדרישות האלה כוללות את התרחישים הבאים:

  • אימות הגרסה של Google Play Games במחשב אחרי שמעדכנים את הגרסה לנייד או תצורות קשורות בצד השרת.

    טעות נפוצה בתרחיש הזה היא שמפתחים שוכחים לבצע אימות את הגרסה של Google Play Games במחשב אחרי שהם מעדכנים את הגרסה לנייד ו/או את תצורות השרת, שגורמות לשרת לדחות בקשות את הגרסה המיושנת של Google Play Games במחשב.

  • משתמשים בקישור ל-Google Play כדי להוריד עדכון חדש.

    הקישור ב-Google Play Games במחשב זהה לקישור בנייד. טעות נפוצה בתרחיש הזה היא שמפתחים משתמשים בקישור אחר לנייד כשהם מזהים שהמשחק פועל במהדמ. אתם יכולים לזהות את Google Play Games במחשב ואז להשתמש בקישור הנכון.

רשימת משימות לפני הגשה

בקטע הזה מתוארת רשימת משימות שצריך לאמת לפני ששולחים כל

רשימת משימות לנייד

רשימת משימות ל-Google Play Games במחשב

תהליכי פרסום

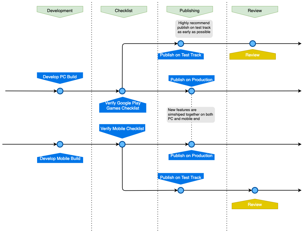
מומלץ מאוד להעביר גרסה של build מועמדת להשקה לערוץ הבדיקה של עדכוני המשחקים ברגע שהיא זמינה. כדי לבקש בדיקה, צריך לשלוח את שם החבילה ומספר הגרסה לכתובת google-play-games-support@google.com.

Upload_to_test_track_earlier (העלאה אחת) איור 1. תהליך הפרסום המומלץ של בקשות לבדיקה במסלול הבדיקה.

בתרשים 1 יש 4 שלבים:

  1. שלב הפיתוח. השלבים האלה כוללים תכנות, ניפוי באגים ובדיקה.

  2. שלב רשימת המשימות. הרשימה כוללת גם רשימות של משימות לאימות במכשירים ניידים וב-Google Play Games במחשב.

  3. שלב הפרסום. העלאת גרסאות לטראק הבדיקה לפני הטראק בסביבת הייצור, ולאחר מכן שליחת בקשה לבדיקה של טראק הבדיקה.

  4. שלב הבדיקה. התהליך הזה מתבצע במקביל לפרסום לסביבת הייצור.

האפשרות השנייה היא לבקש בדיקה של המסלול לסביבת הייצור באופן ישיר אם אתם נמצאים במצב חירום, למשל אם המשחק שלכם קורס תאונה חובה לתקן בהקדם האפשרי.

Upload_to_production_track_directly (העלאה_למוצר_מוצר) איור 2. תהליך פרסום מומלץ לשליחת בקשות בדיקה ישירות במסלול הייצור.

באיור 2 יש גם 4 שלבים. שלבי הפיתוח והרשימת המשימות זהים לאלה שמפורטים באיור 1. בשלב הפרסום, אפשר להעלות ישירות לטראק הייצור, והבדיקה המבוקשת מתבצעת אחרי הפרסום.

לגבי שני תהליכי הפרסום, ניצור איתך קשר אם נמצא הפרות של דרישות של Google Play Games במחשב.