अपना गेम अपडेट करें

इस गाइड में, प्रोडक्शन ट्रैक पर अपलोड करने की अनुमति मिलने के बाद, अपने गेम को अपडेट करने का तरीका बताया गया है. इसमें उन आइटम की सूची होती है जिनकी पुष्टि, गेम को अपडेट करने से पहले करनी होती है. साथ ही, इसमें नए वर्शन पर करने के लिए, पब्लिश करने से जुड़े टास्क की सूची भी होती है.

Google Play Games on PC का वर्शन उपलब्ध बनाए रखना

Google Play Games on PC के लिए ज़रूरी है कि आप Google Play Games on PC की उपलब्धता को बनाए रखें और मोबाइल वर्शन पर काम करते हैं. इस ज़रूरी शर्त में ये स्थितियां शामिल हैं:

  • सर्वर साइड पर मोबाइल वर्शन या उससे जुड़े कॉन्फ़िगरेशन को अपडेट करने के बाद, Google Play Games on PC के वर्शन की पुष्टि करें.

    इस स्थिति में, डेवलपर अक्सर मोबाइल वर्शन और/या सर्वर के कॉन्फ़िगरेशन को अपडेट करने के बाद, Google Play Games on PC के वर्शन की पुष्टि करना भूल जाते हैं. इस वजह से, सर्वर, Google Play Games on PC के पुराने वर्शन के लिए किए गए अनुरोधों को अस्वीकार कर देता है.

  • नया अपडेट डाउनलोड करने के लिए, Google Play से लिंक करें का इस्तेमाल करें.

    Google Play Games on PC और मोबाइल पर एक ही लिंक होता है. एक कॉमन इस उदाहरण में गलती यह है कि डेवलपर मोबाइल, जब उन्हें पता चलता है कि गेम एम्युलेटर में चल रहा है. आप Google Play Games on PC का पता लगाएं और फिर इसका इस्तेमाल करें सही लिंक.

पहले से सबमिट की चेकलिस्ट

इस सेक्शन में एक चेकलिस्ट के बारे में बताया गया है. इस चेकलिस्ट को सबमिट करने से पहले, आपको इसकी पुष्टि करनी होगी अपडेट.

मोबाइल से जुड़ी चेकलिस्ट

Google Play Games on PC की चेकलिस्ट

पब्लिशिंग फ़्लो

हमारा सुझाव है कि आप टेस्ट में, रिलीज़ कैंडिडेट बिल्ड को हमेशा शामिल करें ट्रैक करें, ताकि आप गेम के अपडेट उपलब्ध होते ही उसे ट्रैक कर सकें. समीक्षा का अनुरोध करने के लिए, अपने पैकेज के नाम और वर्शन कोड के साथ google-play-games-support@google.com पर संपर्क करें.

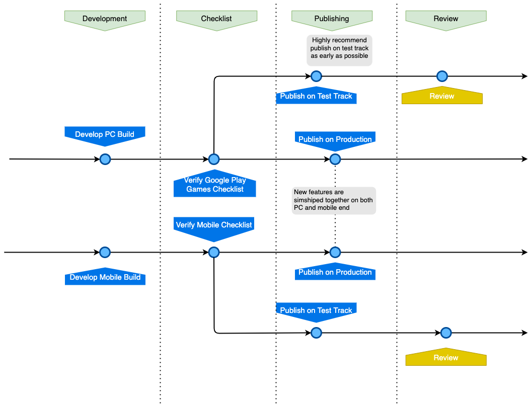
अपलोड_to_test_track_earlier पहली इमेज. टेस्ट ट्रैक पर समीक्षा के अनुरोधों के लिए, पब्लिश करने का सुझाया गया फ़्लो.

पहले चरण में,

  1. डेवलपमेंट का फ़ेज़. इसमें कोडिंग, डीबगिंग, और टेस्टिंग शामिल है.

  2. चेकलिस्ट वाला फ़ेज़. इसमें मोबाइल और Google Play Games on PC की पुष्टि करना शामिल है चेकलिस्ट देखें.

  3. पब्लिश करने का चरण. प्रोडक्शन ट्रैक से पहले, टेस्ट ट्रैक पर वर्शन अपलोड करता है. इसके बाद, टेस्ट ट्रैक के लिए समीक्षा का अनुरोध करता है.

  4. समीक्षा का फ़ेज़. यह काम, प्रोडक्शन पब्लिशिंग के साथ-साथ किया जाता है.

दूसरा विकल्प यह है कि प्रोडक्शन ट्रैक की समीक्षा का अनुरोध सीधे तौर पर किया जाए, अगर किसी आपातकालीन स्थिति में हों, जैसे कि आपके गेम में किसी क्रैश उन्हें जल्द से जल्द ठीक कर लेना चाहिए.

upload_to_production_track_directly अभी तक किसी भी व्यक्ति ने चेक इन नहीं किया है दूसरी इमेज. प्रोडक्शन ट्रैक पर सीधे तौर पर समीक्षा के अनुरोध करने के लिए, पब्लिश करने का सुझाया गया तरीका.

दूसरे चित्र में भी चार चरण हैं. डेवलपमेंट और चेकलिस्ट चरण ये हैं पहले वाली इमेज में दिखाया गया है. पब्लिश करने के चरण में, आपके पास प्रोडक्शन ट्रैक को सीधे तौर पर अपलोड करना होगा और अनुरोध की समीक्षा इस तारीख के बाद की जाएगी पब्लिशिंग.

पब्लिश करने के दोनों तरीकों के लिए, अगर हमें पीसी पर Google Play Games की ज़रूरी शर्तों का उल्लंघन होता है, तो हम आपसे संपर्क करेंगे.