ゲームをアップデートする

このガイドでは、ゲームの製品版トラックへのアップロードが承認された後でゲームをアップデートする方法について説明します。また、ゲームを更新し、タスクを公開して新しいバージョンで実行する前に確認すべき項目のリストを示します。

PC 版 Google Play Games バージョンを常に利用可能にする

PC 版 Google Play Games では、モバイル バージョンとあわせて PC 版 Google Play Games バージョンを利用できるようにする必要があります。この要件には、次のシナリオがあります。

  • サーバー側でモバイル バージョンまたは関連する設定を更新した後で、PC 版 Google Play Games バージョンを検証する。

    このシナリオでよくあるミスは、デベロッパーがモバイル バージョンおよび / またはサーバーの構成を更新した後で PC 版 Google Play Games バージョンの検証を忘れることです。このミスは、サーバーが古い PC 版 Google Play Games バージョンのリクエストを拒否するという問題を引き起こします。

  • 新しいアップデートをダウンロードする際に Google Play へのリンクを使用する。

    PC 版 Google Play Games のリンクはモバイルのリンクと同じです。このシナリオでよくあるミスは、エミュレータでゲームが実行されていることをデベロッパーが検出したときに、モバイル用の別のリンクを使用することです。PC 版 Google Play Games を検出した後、正しいリンクを使用できます。

送信前のチェックリスト

このセクションでは、各アップデートを送信する前に確認すべきチェックリストについて説明します。

モバイルのチェックリスト

PC 版 Google Play Games のチェックリスト

公開フロー

テストトラックにリリース候補ビルドを常に配置し、利用可能になり次第ゲームのアップデートすることを強くおすすめします。google-play-games-support@google.com に連絡し、パッケージ名とバージョン コードを通知して審査を申請してください。

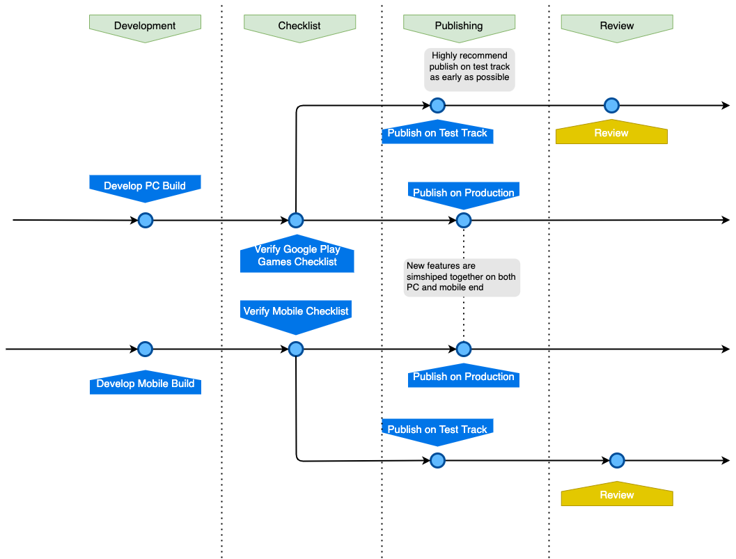
upload_to_test_track_earlier 図 1. テストトラックの審査を申請するための推奨される公開フロー

図 1 には 4 つのフェーズがあります。

  1. 開発フェーズ: コーディング、デバッグ、テストを行います。

  2. チェックリスト フェーズ: モバイルゲームのチェックリストと PC 版 Google Play Games のチェックリストの確認を行います。

  3. 公開フェーズ: 製品版トラックの前にテストトラックにバージョンをアップロードし、テストトラックの審査を申請します。

  4. 審査フェーズ: 審査は製品版の公開と並行して行われます。

もう一つのオプションとして、できるだけ早急に解決する必要があるクラッシュがゲームで発生する場合などの緊急の状況で、製品版トラックの審査を直接申請することがあります。

upload_to_production_track_directly 図 2. 製品版トラックの審査を直接申請するための推奨される公開フロー

図 2 にも 4 つのフェーズがあります。開発フェーズとチェックリスト フェーズは、図 1 と同じです。公開フェーズでは、製品版トラックに直接アップロードすることができ、申請された審査は公開後に実施されます。

どちらの公開フローでも、PC 版 Google Play Games の要件への違反が判明した場合、Google はデベロッパーに連絡します。