Zaktualizuj grę

Z tego przewodnika dowiesz się, jak zaktualizować grę po jej zatwierdzeniu i przesłać je na ścieżkę produkcyjną. Zawiera listę elementów do zweryfikowania przed aktualizacją w nowych wersjach gier i publikacji.

Zapewnij dostępność wersji Gier Google Play na PC

Gry Google Play na PC wymagają, aby wersje na PC były dostępne razem z wersjami mobilnymi. To wymaganie obejmuje te scenariusze:

  • Weryfikuj wersję Gier Google Play na PC po zaktualizowaniu wersji mobilnej lub po wprowadzeniu powiązanych konfiguracji po stronie serwera.

    W tym scenariuszu często zdarza się, że deweloperzy zapominają zweryfikować wersji Gier Google Play na PC po zaktualizowaniu wersji mobilnej lub konfiguracji serwera. W efekcie serwer odrzuca żądania dotyczące nieaktualnej wersji Gier Google Play na PC.

  • Użyj połączenia z Google Play. za pobranie nowej aktualizacji.

    Link w Grach Google Play na PC jest taki sam jak na urządzeniu mobilnym. W tym scenariuszu częstym błędem jest to, że deweloperzy używają innego linku do wersji mobilnej, gdy wykryją, że gra działa w emulatorze. Możesz wykryć Gry Google Play na PC, a następnie użyć odpowiedniego linku.

Lista kontrolna przed przesłaniem

W tej sekcji znajdziesz listę kontrolną, którą musisz przejrzeć przed przesłaniem każdej aktualizacji.

Lista kontrolna urządzeń mobilnych

Lista kontrolna Gier Google Play na PC

Procesy publikowania

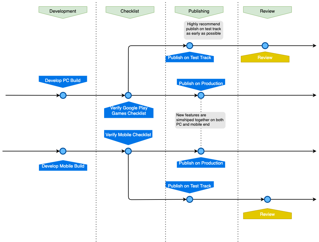
Gorąco zalecamy, aby zawsze umieszczać wersję kandydata do wydania na ścieżce testowej z aktualizacjami gry, gdy tylko będzie ona dostępna. Wyślij wiadomość na adres google-play-games-support@google.com podając nazwę pakietu i kod wersji, aby poprosić o sprawdzenie.

prześlij_do_ścieżki_testowej_earlier Rysunek 1. Zalecany proces publikowania w przypadku próśb o sprawdzenie na ścieżce testów.

Na ilustracji 1 są 4 fazy:

  1. Faza programowania. Obejmuje to kodowanie, debugowanie i testowanie.

  2. Faza listy kontrolnej. Obejmuje to weryfikację urządzeń mobilnych i Gier Google Play na PC list kontrolnych.

  3. Faza publikacji. Przesyła wersje na ścieżkę testów przed produkcyjną a następnie prosi o jej sprawdzenie.

  4. Etap weryfikacji. Odbywa się to równolegle z publikowaniem w środowisku produkcyjnym.

Drugą opcją jest przesłanie prośby o sprawdzenie wersji produkcyjnej, jeśli wystąpiła sytuacja awaryjna, np. gra ulega awarii i musi zostać jak najszybciej naprawiona.

Prześlij bezpośrednio do_produkcji_produkcyjnej Rysunek 2. Rekomendowany proces publikowania umożliwiający przesyłanie próśb o sprawdzenie bezpośrednio na ścieżce produkcyjnej.

Na rysunku 2 widać też 4 etapy. Etapy tworzenia i sprawdzania są takie same jak na rysunku 1. W fazie publikowania możesz przesłać plik bezpośrednio do ścieżki produkcyjnej, a żądane sprawdzenie zostanie przeprowadzone po opublikowaniu.

W przypadku obu procesów publikowania skontaktujemy się z Tobą, jeśli wykryjemy naruszenie wymagań dotyczących Gier Google Play na komputer.