Este guia descreve como atualizar seu jogo depois de ele ter sido aprovado para upload na faixa de produção. Ele lista os itens que precisam ser verificados antes da atualização do jogo e da publicação de tarefas para executar em novas versões.
Mantenha a versão do Google Play Games no PC disponível
O Google Play Games no PC exige que você mantenha a disponibilidade dele nas versões para dispositivos móveis. Esse requisito inclui os seguintes cenários:
Verifique a versão do Google Play Games no PC depois de atualizar a versão para dispositivos móveis ou as configurações relacionadas do lado do servidor.
Um erro comum nesse cenário é que os desenvolvedores se esquecem de verificar a versão do Google Play Games no PC depois de atualizar a versão para dispositivos móveis e/ou as configurações do servidor, o que faz com que o servidor recuse solicitações para a versão desatualizada do Google Play Games no PC.
Usar o link do Google Play para fazer o download de uma nova atualização.
O link no Google Play Games no PC é o mesmo usado em dispositivos móveis. Um erro comum nesse cenário é que os desenvolvedores usam um link diferente para dispositivos móveis quando detectam que o jogo está sendo executado em um emulador. Você pode detectar o Google Play Games no PC e usar o link correto.
Checklist de pré-envio
Nesta seção, descrevemos uma checklist que você precisa conferir antes de enviar cada atualização.
Checklist para dispositivos móveis
Lista de verificação do Google Play Games no PC
- Novos recursos são enviados simultaneamente com a versão para dispositivos móveis.
- Confira a lista de verificação de requisitos do Google Play Games no PC.
Fluxos de publicação
É altamente recomendável colocar um build que é candidato a lançamento na faixa de teste para que as atualizações sejam feitas no jogo assim que ele estiver disponível. Entre em contato com google-play-games-support@google.com usando o nome do seu pacote e o código da versão para solicitar uma revisão.
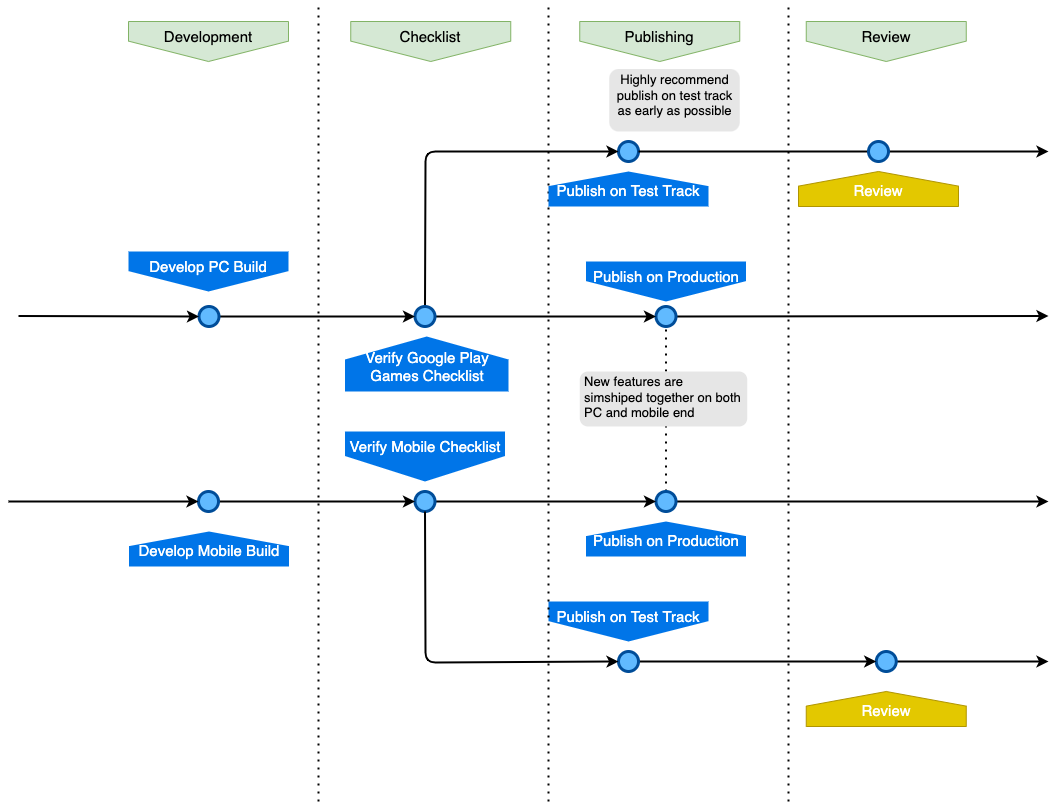
Figura 1. Fluxo de publicação recomendado para solicitações de revisão na faixa de teste.
Na Figura 1, há quatro fases:
Fase de desenvolvimento: inclui programação, depuração e teste.
Fase de verificação: Isso inclui conferir listas de verificação para dispositivos móveis e do Google Play Games no PC.
Fase de publicação: o upload das versões para a faixa de teste é feito antes do upload para a faixa de produção. Depois, é solicitada uma revisão para a faixa de teste.
Fase de revisão: é feita em paralelo com a publicação na faixa de produção.
Você também pode solicitar uma revisão diretamente para a faixa de produção caso esteja em uma situação de emergência, como um jogo que apresenta uma falha que precisa ser corrigida o mais rápido possível.
Figura 2. Fluxo de publicação recomendado para fazer solicitações de revisão diretamente
na faixa de produção.
Na Figura 2, também há quatro fases. As fases de desenvolvimento e de checklist são iguais às da Figura 1. Na fase de publicação, é possível fazer upload diretamente para a faixa de produção, e a revisão solicitada é realizada após a publicação.
Nos dois fluxos de publicação, entraremos em contato se encontrarmos violações dos requisitos do Google Play Games no PC.