Oyununuzu güncelleyin

Bu kılavuzda, üretim kanalına yüklenmesi onaylanan oyununuzun nasıl güncelleneceği açıklanmaktadır. Oyununuzu güncellemeden önce doğrulanması gereken öğeleri ve yeni sürümlerde yapılması gereken yayınlama görevlerini listeler.

PC Üzerinde Google Play Games sürümünü kullanmaya devam edin

PC Üzerinde Google Play Games, mobil sürümlerin yanı sıra PC sürümlerinin de kullanılabilirliğini sürdürmenizi gerektirir. Bu şart aşağıdaki senaryoları içerir:

  • Mobil sürümü veya sunucu tarafındaki ilgili yapılandırmaları güncelledikten sonra PC Üzerinde Google Play Games sürümünü doğrulayın.

    Bu senaryoda sık karşılaşılan bir hata, geliştiricilerin mobil sürümü ve/veya sunucunun yapılandırmalarını güncelledikten sonra PC Üzerinde Google Play Games sürümlerini doğrulamayı unutmasıdır. Bu durum, sunucunun eski PC Üzerinde Google Play Games sürümüne yönelik istekleri reddetmesine neden olur.

  • Yeni bir güncelleme indirmek için Google Play'e ait bağlantıyı kullanın.

    PC Üzerinde Google Play Games'deki bağlantı mobildekiyle aynıdır. Bu senaryoda sık yapılan bir hata, geliştiricilerin oyunun bir emülatörde çalıştığını algıladığında mobil için farklı bir bağlantı kullanmasıdır. Şunları yapabilirsiniz: PC Üzerinde Google Play Games'i tespit edip doğru bağlantıyı bulmanız gerekir.

Gönderme öncesi yapılacaklar listesi

Bu bölümde, her güncellemeyi göndermeden önce doğrulamanız gereken bir yapılacaklar listesi açıklanmaktadır.

Mobil cihazlar için yapılacaklar listesi

PC Üzerinde Google Play Games yapılacaklar listesi

Yayın akışları

Her zaman bir sürüm adayı derlemesini teste eklemenizi önemle tavsiye ederiz kullanıma sunulur sunulmaz oyun güncellemeleri almak için takip edin. İnceleme isteğinde bulunmak için paket adınızı ve sürüm kodunuzu google-play-games-support@google.com adresine gönderin.

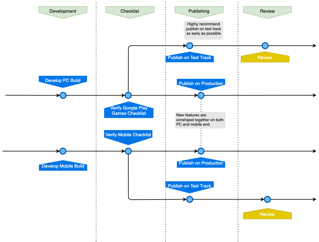
upload_to_test_track_earlier. Şekil 1. Test kanalındaki inceleme istekleri için önerilen yayınlama akışı.

Şekil 1'de 4 aşama vardır:

  1. Geliştirme aşaması. Kodlama, hata ayıklama ve test etme de buna dahildir.

  2. Yapılacaklar listesi aşaması. Buna mobil cihazlar ve Google Play Games PC'de doğrulama yapılacaklar listesi de dahildir.

  3. Yayınlama aşaması. Sürümleri üretim kanalından önce test kanalına yükler ve ardından test kanalı için inceleme isteğinde bulunur.

  4. İnceleme aşaması. Bu, üretim yayıncılığına paralel olarak gerçekleştirilir.

Diğer seçenek, aşağıdaki durumlarda doğrudan üretim kanalı için inceleme talebinde bulunmaktır: acil bir durumdaysanız (örneğin, oyununuzda bir kilitlenmenin olması gibi) en kısa sürede düzeltilmelidir.

doğrudan_üretim_izlemeye_yükle Şekil 2. Doğrudan inceleme isteklerinde bulunmak için önerilen yayınlama akışı ve üretim kanalında çalışır.

Şekil 2'de de 4 aşama vardır. Geliştirme ve kontrol listesi aşamaları Şekil 1'le aynıdır. Yayınlama aşamasında doğrudan üretim kanalına yükleme yapabilirsiniz ve istenen inceleme, yayınlandıktan sonra gerçekleştirilir.

Her iki yayınlama akışı için de PC Üzerinde Google Play Games gereksinimleri.