Hướng dẫn này mô tả cách cập nhật trò chơi sau khi được phê duyệt để tải lên kênh phát hành chính thức. Hướng dẫn liệt kê các mục cần xác minh trước khi cập nhật trò chơi và nhiệm vụ phát hành để thực hiện trên phiên bản mới.
Duy trì phiên bản Google Play Games trên máy tính
Google Play Games trên máy tính yêu cầu bạn duy trì khả năng sử dụng phiên bản Google Play Games trên máy tính cùng với phiên bản dành cho thiết bị di động. Yêu cầu này bao gồm các trường hợp sau:
Xác minh phiên bản Google Play Games trên máy tính sau khi bạn cập nhật phiên bản dành cho thiết bị di động hoặc các cấu hình liên quan ở phía máy chủ.
Một lỗi phổ biến trong trường hợp này là nhà phát triển quên xác minh phiên bản Google Play Games trên máy tính của họ sau khi cập nhật cấu hình phiên bản dành cho thiết bị di động và/hoặc cấu hình máy chủ. Việc này khiến máy chủ từ chối yêu cầu phiên bản lỗi thời của Google Play Games trên máy tính.
Sử dụng đường liên kết đến Google Play để tải bản cập nhật mới xuống.
Đường liên kết trên Google Play Games trên máy tính cũng giống như trên thiết bị di động. Một lỗi phổ biến trong trường hợp này là các nhà phát triển sử dụng một đường liên kết khác cho thiết bị di động khi họ phát hiện trò chơi đang chạy ở trình mô phỏng. Bạn có thể tìm ra Google Play Games trên máy tính, rồi sử dụng đúng đường liên kết.
Danh sách kiểm tra trước khi gửi
Phần này mô tả danh sách kiểm tra bạn cần xác minh trước khi gửi mỗi lần cập nhật.
Danh sách kiểm tra trên thiết bị di động
Danh sách kiểm tra cho Google Play Games trên máy tính
- Các tính năng mới được gửi đồng thời với phiên bản dành cho thiết bị di động.
- Xác minh danh sách kiểm tra các yêu cầu của Google Play Games trên máy tính.
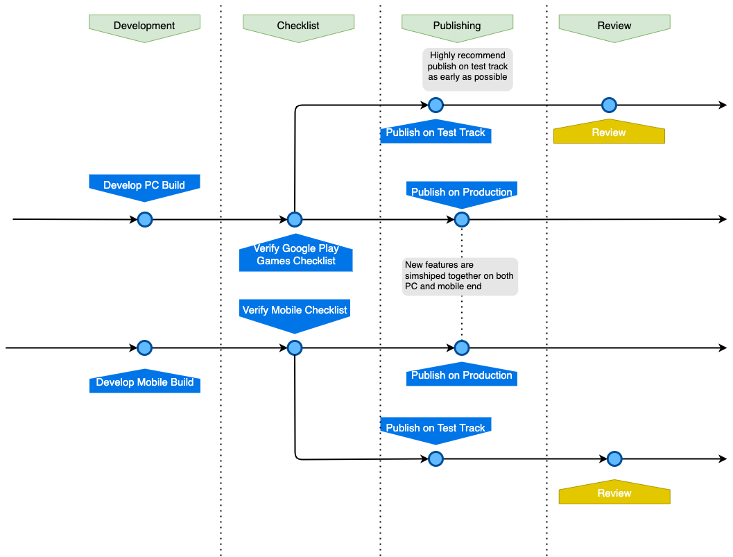
Quy trình phát hành
Tốt nhất bạn nên luôn tạo bản dựng phát hành thử trên kênh thử nghiệm để cập nhật trò chơi ngay khi có bản phát hành. Hãy liên hệ với google-play-games-support@google.com và cung cấp tên gói và mã phiên bản của bạn để yêu cầu bài đánh giá.
Hình 1. Quy trình phát hành đề xuất cho các yêu cầu đánh giá trên kênh thử nghiệm.
Trong hình 1, có 4 giai đoạn:
Giai đoạn phát triển. Bao gồm lập trình, gỡ lỗi và thử nghiệm.
Giai đoạn xác minh danh sách kiểm tra. Quy trình này bao gồm việc xác minh danh sách kiểm tra trên thiết bị di động và Google Play Games trên máy tính.
Giai đoạn phát hành. Tải các phiên bản lên kênh thử nghiệm trước khi phát hành chính thức, sau đó yêu cầu đánh giá kênh thử nghiệm.
Giai đoạn đánh giá. Được thực hiện song với quá trình phát hành chính thức.
Ngoài ra còn có lựa chọn khác là yêu cầu đánh giá trực tiếp trên kênh phát hành công khai nếu bạn đang ở trong tình huống khẩn cấp, chẳng hạn như trò chơi của bạn gặp sự cố phải được khắc phục sớm nhất có thể.
Hình 2. Quy trình phát hành đề xuất để đưa ra các yêu cầu đánh giá trực tiếp trên kênh phát hành chính thức.
Trong hình 2, có 4 giai đoạn. Các giai đoạn phát triển và kiểm tra giống như hình 1. Trong giai đoạn phát hành, bạn có thể trực tiếp tải video lên kênh chính thức và yêu cầu đánh giá sau khi phát hành.
Đối với cả hai quy trình phát hành, chúng tôi sẽ liên hệ với bạn nếu phát hiện vi phạm về các yêu cầu của Google Play Games trên máy tính.