更新遊戲

本指南說明如何在遊戲獲准上傳至正式版群組後更新遊戲。文中會列出在更新遊戲以及發布要對新版本執行的工作前,需要驗證的項目。

維護 Google Play 遊戲電腦版的可用性

Google Play 遊戲電腦版規定,您必須同時維護 Google Play 遊戲電腦版和行動版的各版本可用性。這項規定涵蓋下列情境:

  • 更新行動版或伺服器端相關設定後,驗證 Google Play 遊戲電腦版的版本。

    這種情況的常見錯誤,是開發人員在更新行動版和/或伺服器的設定後,忘記驗證 Google Play 遊戲電腦版本,導致伺服器拒絕對過時 Google Play 遊戲電腦版本發出的要求。

  • 使用 Google Play 連結下載新的更新項目。

    Google Play 遊戲電腦版的連結與行動版連結相同。這種情況的常見錯誤,是開發人員偵測到遊戲在模擬器中執行時,使用了不同的行動版連結。您可以在偵測到 Google Play 遊戲電腦版時,使用正確的連結。

提交遊戲前的檢查清單

本節說明您在提交各項更新前必須驗證的檢查清單。

行動版檢查清單

Google Play 遊戲電腦版檢查清單

發布流程

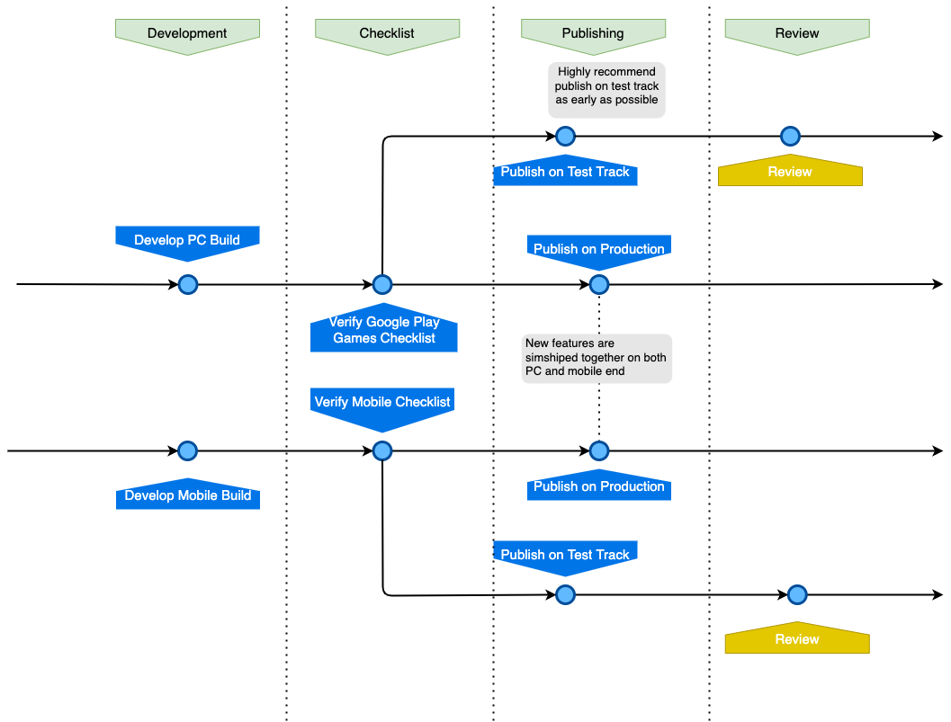
強烈建議您一有可用的遊戲更新內容,就立即將候選版提供給測試群組。如要提出審查要求,請來信至 google-play-games-support@google.com,並附上套件名稱和版本代碼。

upload_to_test_track_earlier 圖 1. 如果要為測試群組提出審查要求,這是建議的發布流程。

圖 1 分為 4 個階段:

  1. 開發階段:包含程式設計、偵錯和測試。

  2. 檢查清單階段:包含行動版和 Google Play 遊戲電腦版檢查清單。

  3. 發布階段:將版本上傳至正式版群組之前,先上傳至測試群組,然後為測試群組提出審查要求。

  4. 審查階段:這會與正式版發布並行。

或者,您也可以視情況直接為正式版群組申請審查: 您遇到緊急狀況,例如您的遊戲發生了 。

upload_to_production_track_directly 圖 2. 如果要直接為正式版群組提出審查要求,這是建議的發布流程。

在圖 2 中還有 4 個階段,開發階段和檢查清單的階段與圖 1 相同。在發布階段,您可以直接上傳至正式版群組,提出的審查要求會在發布後執行。

如果我們在這兩個發布流程中,發現違反 Google Play 遊戲電腦版規定的情形,就會與您聯絡。