يوضِّح هذا الدليل طريقة تحديث لعبتك بعد الحصول على الموافقة تحميله على قناة الإصدار العلني. يسرد العناصر التي يجب التحقق منها قبل تحديث ألعاب الفيديو ومهام النشر لتنفيذها في الإصدارات الجديدة.
الإبقاء على إصدار "ألعاب Google Play على الكمبيوتر" متاحًا
يتطلّب تطبيق "ألعاب Google Play على الكمبيوتر" الإبقاء على مدى توفّر برنامج "ألعاب Google Play على الكمبيوتر". الإصدارات إلى جانب إصدارات الهاتف المحمول. تشمل هذه المتطلّبات السيناريوهات التالية:
إثبات إصدار "ألعاب Google Play على الكمبيوتر" بعد تحديث الجهاز الجوّال أو الإعدادات ذات الصلة على جانب الخادم.
من الأخطاء الشائعة في هذا السيناريو أنّ المطوّرين ينسون التحقّق من إصدار "ألعاب Google Play على الكمبيوتر" بعد تحديث الإصدار المتوافق مع الأجهزة الجوّالة و/أو إعدادات الخادم، ما يؤدي إلى رفض الخادم لطلبات الإصدار القديم من "ألعاب Google Play على الكمبيوتر".
استخدِم الرابط المؤدي إلى Google Play لتنزيل تحديث جديد.
الرابط على تطبيق "ألعاب Google Play على الكمبيوتر" هو نفسه الرابط على الأجهزة الجوّالة. من الأخطاء الشائعة في هذا السيناريو أن يستخدم المطوّرون رابطًا مختلفًا للأجهزة المتوافقة مع تكنولوجيات Android عند رصدهم تشغيل اللعبة في محاكي. يمكنك رصد "ألعاب Google Play على الكمبيوتر" ثم استخدام الرابط الصحيح.
قائمة التحقّق قبل الإرسال
يصف هذا القسم قائمة تحقق يتعين عليك التحقق منها قبل إرسال كل تحديث.
قائمة التحقق للأجهزة الجوّالة
قائمة التحقّق من تطبيق "ألعاب Google Play على الكمبيوتر"
- يتم طرح الميزات الجديدة في الوقت نفسه مع إصدار الأجهزة الجوّالة.
- التحقّق من قائمة التحقّق من متطلبات برنامج "ألعاب Google Play على الكمبيوتر"
عمليات النشر
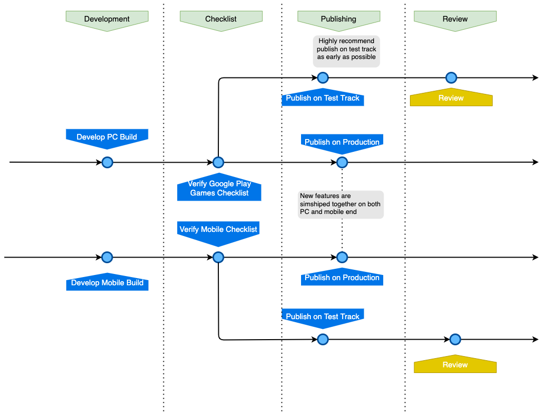
ننصحك بشدة بطرح الإصدار المرشح للإصدار على مسار الاختبار للعبات فور توفّره. يمكنك التواصل مع google-play-games-support@google.com. مع اسم الحزمة ورمز الإصدار لطلب المراجعة.
الشكل 1. مسار النشر المقترَح لطلبات المراجعة في مسار الاختبار
في الشكل 1، هناك 4 مراحل:
مرحلة التطوير. ويشمل ذلك الترميز وتصحيح الأخطاء والاختبار.
مرحلة قائمة التحقّق ويشمل ذلك قوائم التحقّق من الأجهزة الجوّالة و"ألعاب Google Play" على الكمبيوتر الشخصي.
مرحلة النشر تحميل الإصدارات إلى مسار الاختبار قبل الإصدار العلني ثم تطلب مراجعة لمسار الاختبار.
مرحلة المراجعة ويتم تنفيذ ذلك بالتوازي مع النشر في قناة الإصدار العلني.
الخيار الآخر هو طلب مراجعة قناة الإصدار العلني مباشرةً في حال مواجهة حالة طوارئ، مثل تعطُّل لعبتك الذي يجب إصلاحه في أقرب وقت ممكن.
الشكل 2. مسار النشر المقترَح لتقديم طلبات المراجعة مباشرةً
في قناة الإصدار العلني
في الشكل 2، هناك أيضًا 4 مراحل. تُعد مرحلتي التطوير وقائمة التحقق هي نفسها في الشكل 1. في مرحلة النشر، يمكنك التحميل إلى قناة الإصدار العلني مباشرةً وإجراء المراجعة المطلوبة بعد النشر.
في ما يتعلّق بكلتا عمليتَي النشر، سنتواصل معك إذا رصدنا أيّ انتهاكات ل requirements of "ألعاب Google Play على الكمبيوتر".